人力資源管理系統各功能模塊的價值作用!
2021-11-29 14:41:31 瀏覽:2143 咨詢電話:400-1800-278目前很多企業都在進行人力資源數字化轉型,而隨著人力資源管理系統技術的不斷成熟進步,系統的功能模塊越來越全面,那人力資源管理系統各功能模塊能為企業帶來哪些價值作用?

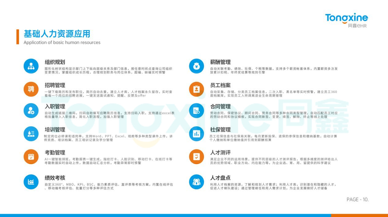
考勤模塊,智能排班、自動統計分析
企業員工規模越大,其考勤管理難度就越高,使用傳統人工方式難以進行有效管理。同鑫人力資源管理系統有著強大的考勤管理模塊,能夠提供人臉、指紋、APP等多種考勤打卡方式,能夠對接主流考勤和門禁設備,實現考勤數據實時上傳,并能自動統計和生成考勤報表,并有智能排班功能為企業解決排班難題,還支持加班休假管控,幫助企業全面解決考勤管理難題。
薪酬模塊,一鍵算薪、控制人工成本
企業每月算薪都要花費大量的時間和人力,而還容易出現錯誤,但是人力資源管理系統的薪酬模塊能夠聯動考勤、績效、獎懲、社保個稅等數據實現一鍵自動算薪,能夠大大減輕HR算薪工作量。同時薪酬模塊還支持多種薪資體系,可幫助企業構建合理的薪酬體系,確保關鍵崗位和業務骨干獲得具有市場競爭力的薪酬標準。
招聘模塊,建立人才庫、招聘流程數字化
招聘是很多企業目前面臨的管理難題,人力資源管理系統招聘模塊能夠跟主流的51job、智聯、獵聘等招聘平臺進行對接,將招聘渠道聚合整理,實現整體發布、刷新崗位,簡歷統一下載,大大提升HR招聘效率,同時可以將收集的簡歷資源統一管理,自動解析篩選將簡歷分級分類儲存,建立企業專屬人才庫,助力企業打造人才閉環。
培訓模塊,建立培訓體系,最大化使用培訓資源
人力資源管理系統培訓模塊支持崗位必修課設置、支持為員工制訂獨立培訓計劃、規劃培訓課程、能提供PC/移動端的在線學習平臺、支持培訓檔案管理和全程記錄,幫助企業培訓體系的落地,實現培訓資源全范圍共享,實現人才的培養開發!
績效模塊,使績效更加公平公正,降低考核成本
績效管理模塊支持多種績效考核體系,在線對績效考核進行評分,自動計算考核結果,對考核結果進行多角度智能對比分析,幫助領導選拔優秀人才。通過系統跟蹤和控制,避免人工統計錯誤,降低可能出現的漏洞成本。
員工自助,無紙化移動辦公更高效
員工自助模塊可以幫助員工實現人事及日常流程一觸即達,員工可以通過移動端自助查看修改個人檔案信息、查詢自身考勤數據、薪資數據、加班休假情況等,亦可自主提交請假、報銷等各種審批,系統自動提醒相關人員盡快審批,隨時隨地完成協同審批,無紙化高效率。
人力資源管理系統功能模塊可以涵蓋企業人力資源管理的各個方面,幫助企業解決事務管理難題,提升管理效益,做好人才的選育用留。同鑫目前已成功助力多家企業的人事管理數字化建設,若有興趣進一步了解歡迎聯系同鑫科技!
更多人力資源管理系統相關資訊:


